四、Citrix XenServer——实现服务器的虚拟化
1. 产品概述
XenServer是基于开源Xen系统管理程序创建的,它充分利用Intel VT平台和AMD 虚拟化(AMD-V)平台进行硬件辅助虚拟化,提供了更快速、更高效的虚拟化计算能力。它是唯一的企业级平台,开放的API,可通过现有的服务器和存储硬件来访问和控制先进的功能。
2. 产品特性和优势
XenServer最大优势在于,可以随时随地在任何服务器上进行迁移,具有独一无二的开放性,以及强大的功能和简单便捷的操作。(图6)

3. 系统要求
最低及推荐配置:(图7)

支持的操作系统:(图8)

4. 版本级别和购买方式
XenServer提供白金版本、企业版本、标准版本和快速版本。在思杰网站可以免费下载30天评估版;还可以下载面向开发人员的快速版本;如果只需购买一台Citrix XenServer,可登录”在线商店”购买;如果需要批量购买Citrix XenServer或购买评估和支持服务,可以联系思杰解决方案顾问。
五、Citrix Provisioning Server for Datacenters——按需交付物理或虚拟服务器
1. 产品概述
Citrix Provisioning Server for Datacenters 4.5 能够使数据中心服务器的工作负载虚拟化,如操作系统、应用和配置,并且根据需要,可通过网络为物理或虚拟服务器分配工作负载,从而能够降低总体拥有成本。它可以根据需要分配服务器工作负载,而不是逐个服务器部署。因此具有以下特点:
简化服务器管理工作,降低软件部署风险;
从一个标准的工作负载映像中并行设置多个服务器,从而确保服务器的一致性;
支持容量点播功能,可安排任何服务器开展任何工作,从而提高IT的响应性和灵活性;
减少所需的备用服务器数量,从而减少电力和场地成本;
动态满足增长、灾难恢复和业务连续性要求。
2. 产品优势
Provisioning Server for Datacenters 4.5能够减轻任何服务器或服务器群集的工作负载,增强了Citrix XenApp的应用交付功能以及Citrix XenServer的服务器虚拟化功能。更重要的是,Provisioning Server补充了现有的系统管理解决方案(SMS),允许SMS作为服务”分配”工作负载。(图9)

六、Citrix XenDesktop——桌面虚拟化
1. 产品概述
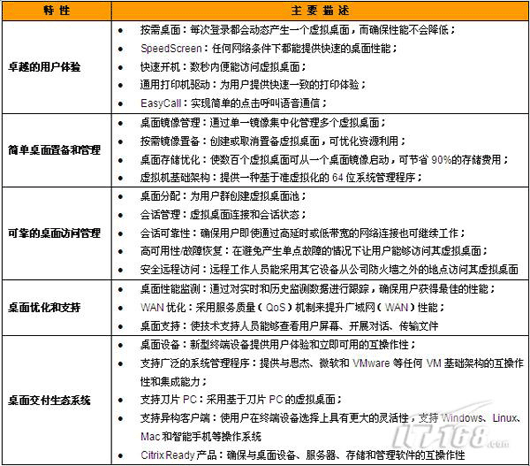
Citrix XenDesktop可提供一种端到端的桌面虚拟化。XenDesktop可动态按需产生虚拟桌面,用户每次登录时都能获得一个全新桌面,而确保性能不会下降。此外,XenDesktop采用的高速交付协议还可在任何网络条件下提供快速的响应速度。(图10)

2. 产品特性与优势
Citrix XenDesktop可为任意地点的用户按需交付桌面,它可提供端到端的桌面交付解决方案,为最终用户加速交付桌面,提供强大的数据保护和监控,并降低高达40%的拥有成本。(图11)

七、Citrix产品许可证计划
Citrix面向不同的用户,提供了三种许可证计划,我们整理如下:(图12)

结语:总结上述产品,XenApp是较全面的Windows应用程序虚拟化方案。XenServer是一款高效能的服务器工作负载供应方案,能够在虚拟与实体服务器之间取得最佳平衡,灵活配置资源。XenDesktop能够为身处任何地点的用户,提供快速稳定的桌面运作。
其实,Citrix还提供其他多种增值方案,如网络应用加速及安全方案NetScaler、分公司简化应用程序管理、打印、远程联机等日常运作的WANScaler方案。在虚拟化进程方面,相信Citrix还会有更多的创新产品。
我们一直都在努力坚持原创.......请不要一声不吭,就悄悄拿走。
我原创,你原创,我们的内容世界才会更加精彩!
【所有原创内容版权均属TechTarget,欢迎大家转发分享。但未经授权,严禁任何媒体(平面媒体、网络媒体、自媒体等)以及微信公众号复制、转载、摘编或以其他方式进行使用。】
微信公众号
TechTarget
官方微博
TechTarget中国
作者
相关推荐
-
云端电子签约:虚拟世界规则我来塑造
近日,中国电子签约云平台的领导者 “上上签”以阿里云生态的重要合作伙伴之一的身份参加了由阿里巴巴集团主办的以”飞天 智能”为主题的全球云计算顶级峰会。
-
Mark Lohmeyer 畅谈VMware Cloud on AWS
近一年以后,两家公司对外公开了去年建立的合作伙伴关系,一些早期用户深入钻研了VMware Cloud on AWS服务—但大多数人仍旧在探索其工作原理、成本以及可用性。
-
esxi中的虚拟机老是自动关机,爆如下这样的日志,有人遇到过吗?
XXX esx.audit.dcui.enabled.formatOnHost not found XXX X […]
-
市场饱和会推动VMware vSphere标准版免费吗?
过去的几年当中,虚拟化市场已经变得饱和了。不再会有任何新用户加入而带来收入的增加,而且大多数数据中心已经实现了虚拟化,这导致虚拟化收入处于停滞状态。